二七区基层政务公开
二七区卫生健康委员会 县级
2023-11-16 2023-11-16
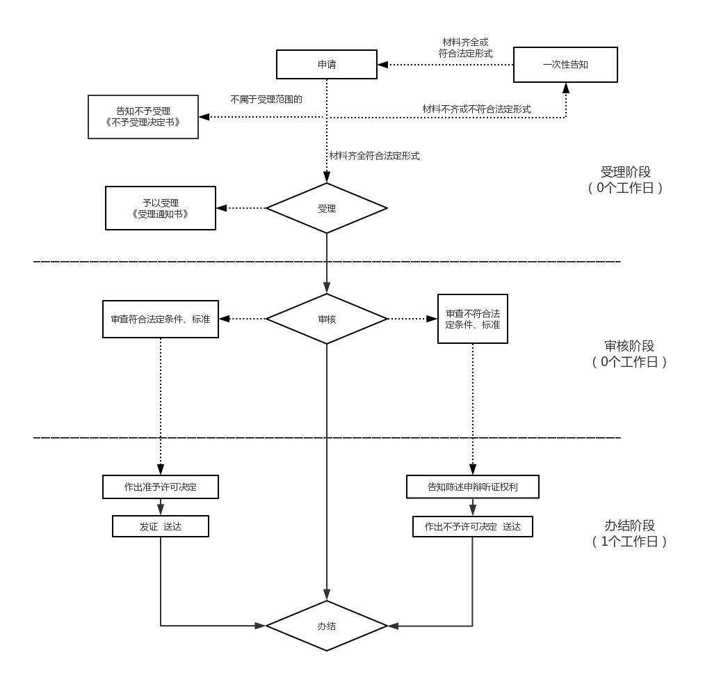
郑州市二七区卫生健康委员会行政许可流程图

_cgi-bin_mmwebwx-bin_webwxgetmsgimg__&MsgID=588833395352316200&skey=@crypt_f85abab7_64f01159ea4452f67dc72c439d42b101&mmweb_appid=wx_webfilehelper.jpg


主办单位:郑州市人民政府办公室 地址:郑州市中原路233号 邮编:450007