二七区基层政务公开
二七区城市管理局 县级
房地产经纪机构和房地产经纪人员为不符合交易条件的保障性住房和禁止交易的房屋提供经纪服务
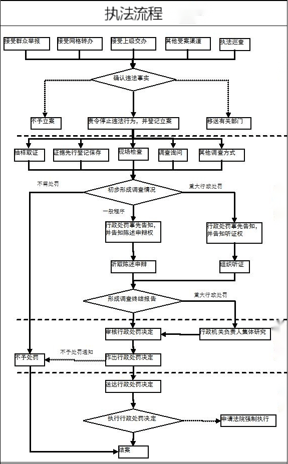
行政处罚
《房地产经纪管理办法》第二十五条:房地产经纪机构和房地产经纪人员不得有下列行为:(九)为不符合交易条件的保障性住房和禁止交易的房屋提供经纪服务; 《房地产经纪管理办法》第三十七条:违反本办法第二十五条第(三)项、第(四)项、第(五)项、第(六)项、第(七)项、第(八)项、第(九)项、第(十)项的,由县级以上地方人民政府建设(房地产)主管部门责令限期改正,记入信用档案;对房地产经纪人员处以1万元罚款;房地产经纪机构,取消网上签约资格,处以3万元罚款。
处罚标准:责令改正,记入信用档案;对房地产经纪人员处以1万元罚款;房地产经纪机构,取消网上签约资格,处以3万元罚款。
0371-66931187
行政复议、行政诉讼

主办单位:郑州市人民政府办公室 地址:郑州市中原路233号 邮编:450007