二七区基层政务公开
二七区城市管理局 县级
不履行卫生责任区清扫保洁义务或者不按规定清运、处理垃圾和粪便
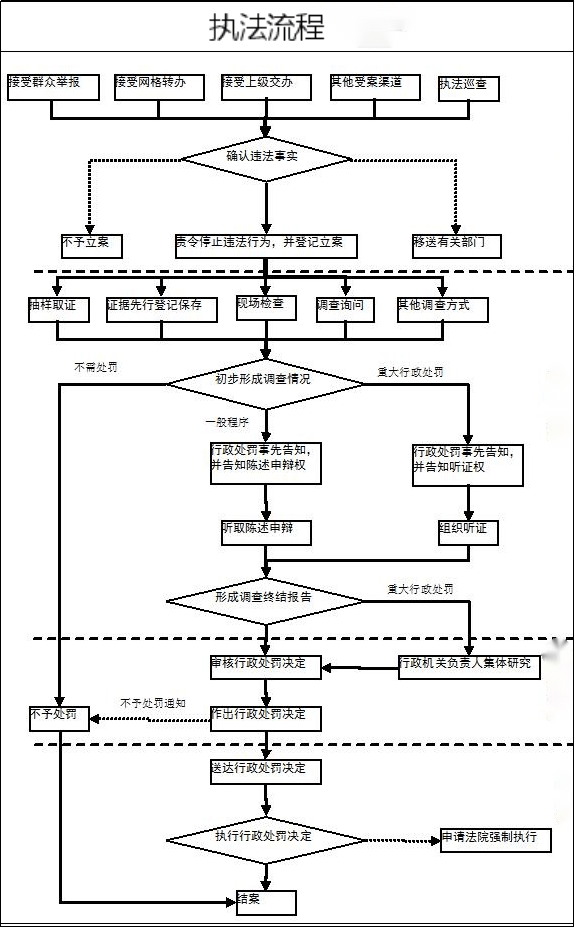
行政处罚
《河南省〈城市市容和环境卫生管理条例〉实施办法》第三十条“违反本办法 规定,有下列行为之一的,由城市人民政府市容环境卫生行政主管部门责令其纠正违法行 为,清除污物、污渍或者采取其他补救措施,并按下列规定给予警告、罚款,其中罚款的具体 标准由省辖市人民政府根据当地情况确定:(五)不履行卫生责任区清扫保洁的,或冬季不履行除雪义务的,处以 100元以上、1000 元以下罚款;(八)不按规定及时清运、处理粪便的,处以 50元以上、300元以下的罚款;
本条的具体裁量标准由各单位根据实际违法情节制定或者掌握。
0371-66931187
行政复议、行政诉讼

主办单位:郑州市人民政府办公室 地址:郑州市中原路233号 邮编:450007